首页
走进科运
产品中心
新闻中心
常见问题
联系我们
联系我们
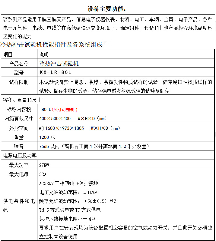
冷热冲击箱
二级分类:
恒温恒湿试验箱(房)
冷热冲击箱
干燥箱 烘箱
快速温变试验箱
盐雾试验箱
沙尘、淋雨试验箱
三箱冷热冲击箱试验箱
上一条:高低温冲击试验箱
下一条:800l两箱式冷热冲击试验箱
返回列表