首页
走进科运
产品中心
新闻中心
常见问题
联系我们
联系我们
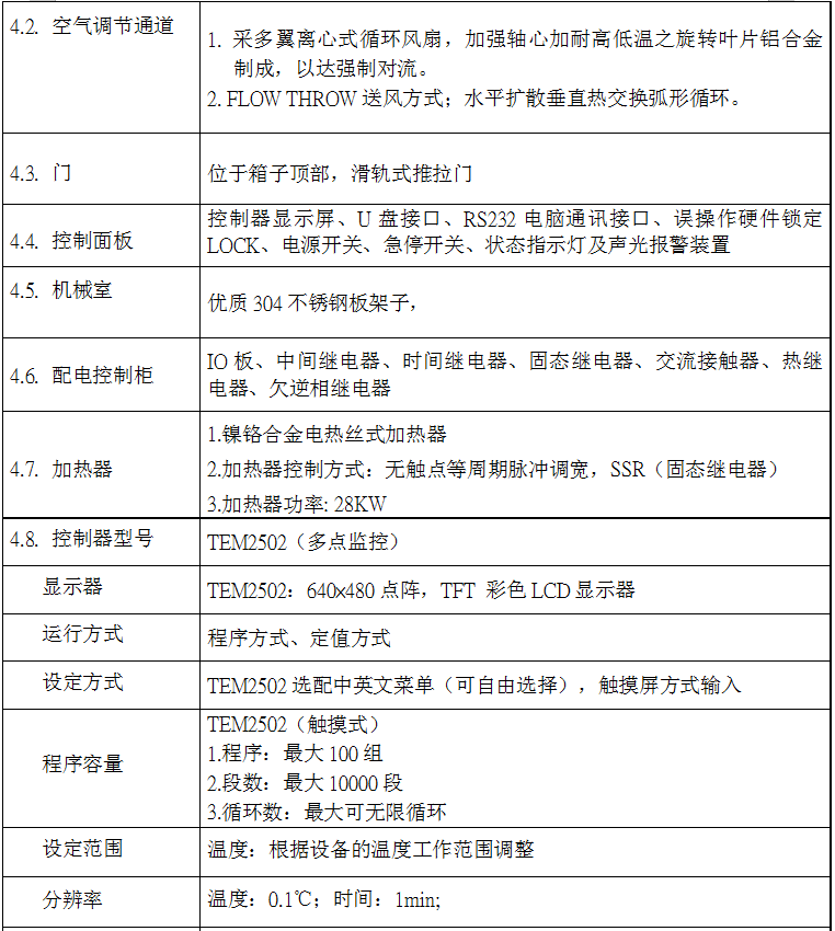
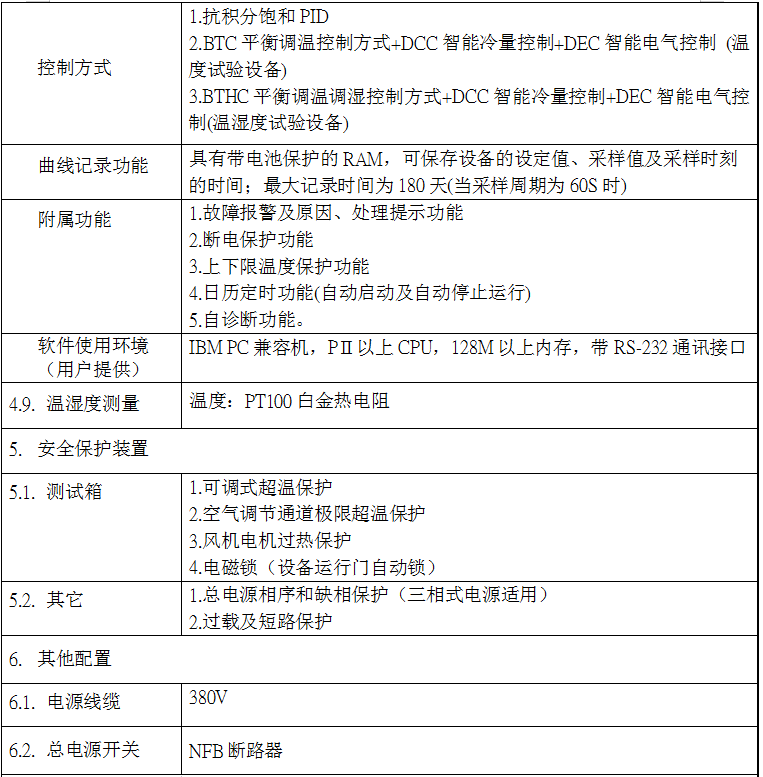
干燥箱 烘箱
二级分类:
恒温恒湿试验箱(房)
冷热冲击箱
干燥箱 烘箱
快速温变试验箱
盐雾试验箱
沙尘、淋雨试验箱
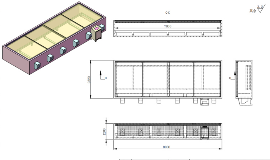
卧式大烘箱
上一条:防暴烘箱
下一条:DHG-9000A系列电热恒温鼓风干燥箱
返回列表